湖南省残疾人事业"十三五"发展规划
为贯彻落实党中央、国务院关于残疾人事业发展的一系列重要部署,全面实施《湖南省人民政府关于加快推进残疾人小康进程的实施意见》(湘政发〔2015〕52号),根据国务院《"十三五"加快残疾人小康进程规划纲要》(国发〔2016〕47号)和《湖南省国民经济和社会发展第十三个五年规划纲要》,制定本规划。
一、总体要求
(一)指导思想。以党的十八大和十八届三中、四中、五中、六中全会精神为指导,认真落实全省创新引领、开放崛起战略,健全残疾人权益保障制度,完善残疾人基本公共服务体系,使改革发展成果更多更公平惠及广大残疾人,使残疾人收入水平明显提高、生活质量明显改善、融合发展持续推进,让广大残疾人安居乐业、衣食无忧,生活得更加殷实、更有尊严。
(二)基本原则。
坚持普惠与特惠相结合。既要通过普惠性制度安排给予残疾人公平待遇,保障他们的基本生存发展需求,又要通过特惠性制度安排给予残疾人特别扶助和优先保障,解决好他们的特殊困难和特殊需求。
坚持政府主导与社会参与、市场推动相结合。既要突出政府责任,确保残疾人公平享有基本民生保障和基本公共服务,依法维护好残疾人平等权益,又要充分发挥社会力量、残疾人组织和市场机制作用,满足残疾人多层次、多样化的需求,为残疾人就业增收和融合发展创造便利化条件和友好型环境。
坚持增进残疾人福祉和促进残疾人自强自立相结合。既要解决好残疾人最关心、最直接、最现实的利益问题,不断增进残疾人福祉,又要充分发挥残疾人的积极性、主动性和创造性,提高残疾人自我发展能力,帮助残疾人通过自身努力创造更加幸福的生活。
坚持统筹兼顾与分类指导相结合。既要加强对农村、老少边穷地区和贫困、重度残疾人的重点扶持,统筹推进城乡区域和不同类别残疾人小康进程,又要充分考虑城乡和地区差异,使残疾人小康进程与当地全面小康进程相协调、相适应。
(三)主要目标。到2020年,残疾人权益保障制度基本健全,基本公共服务体系更加完善,残疾人事业与经济社会协调发展;残疾人社会保障和基本公共服务水平明显提高,残疾人融合发展得到大力推进,广大残疾人生活更加殷实、更加幸福、更有尊严。

二、主要任务
(一)扎实做好残疾人基本民生保障。
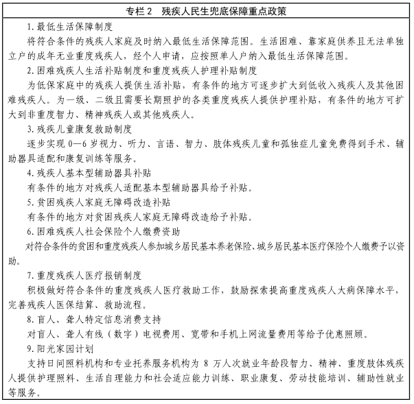
1.加大残疾人社会救助力度。对符合城乡最低生活保障条件的残疾人家庭应保尽保。生活困难、靠家庭供养且无法单独立户的成年无业重度残疾人,经个人申请,可按照单人户纳入最低生活保障范围。对纳入低保后生活仍然处于贫困线以下的残疾人,要采取多种措施,确保其如期脱贫。对以老养残、一户多残等特殊困难家庭中因抚养(扶养、赡养)人生活困难、事实无力供养的残疾人,符合特困人员救助供养有关规定的,纳入救助供养范围。对纳入城乡医疗救助范围的残疾人,逐步提高救助标准和封顶线。加强严重精神障碍患者救治救助工作,建立严重精神障碍患者防治管理和康复服务机制。精神障碍患者通过基本医疗保险支付医疗费用后仍有困难,或者不能通过基本医疗保险支付医疗费用的,应当优先给予医疗救助。社会救助经办机构对于残疾人申请社会救助的,应当及时受理并提供相应便利条件。对符合临时救助条件的残疾人和残疾人家庭,按规定给予临时救助。对城乡生活无着落的流浪乞讨残疾人,给予及时救助和妥善安置。有条件的地方可将困难残疾人纳入惠民殡葬政策范围。
2.建立完善残疾人福利补贴制度。进一步完善困难残疾人生活补贴制度和重度残疾人护理补贴制度,适时调整补贴最低标准。对贫困残疾人家庭无障碍改造予以补贴。有条件的地方可以对基本型辅助器具配置给予补贴或将其纳入医疗保险报销目录。认真落实《湖南省残疾人扶助办法》规定的各项残疾人优惠政策,制定实施盲人、聋人特定信息消费支持政策。将残疾人出行纳入城市公共交通补贴范围,由各级政府给予补贴,鼓励有条件的地方实施残疾人持残疾证免费乘坐公交车、地铁等公共交通工具政策。
3.帮助残疾人普遍参加基本养老保险和基本医疗保险。落实贫困和重度残疾人参加城乡居民基本养老保险、城乡居民基本医疗保险个人缴费资助政策,有条件的地方要扩大资助范围、提高资助标准,帮助城乡残疾人普遍按规定加入基本医疗保险和基本养老保险。建立贫困残疾人健康档案,对残疾贫困人口实行系统化管理,制定有针对性的分类救助政策。逐步扩大基本医疗保险支付的医疗康复项目,将符合规定的残疾人医疗康复项目纳入城乡居民基本医疗保险支付范围。完善重度残疾人医疗报销制度,做好重度残疾人就医费用结算服务。鼓励社会保险和商业保险机构增设预防各种伤残风险和残疾人专项险种。采取给予补助等形式,支持残疾人家庭购买财产保险、残疾人购买意外伤害保险、重大疾病保险,增强残疾人家庭抵抗风险能力。
4.优先保障残疾人基本住房。为符合住房保障条件的城镇残疾人家庭优先提供公共租赁住房或发放住房租赁补贴。各地在实施农村危房改造时,要采取制定实施分类补助标准等措施,同等条件下优先安排经济困难的残疾人家庭;对无力自筹资金的残疾人家庭等,要通过采取托底保障等措施,保障其改善居住条件。到2020年完成全省农村贫困残疾人家庭存量危房改造任务。有条件的地方可采用集体公租房、过渡房等多种方式解决贫困残疾人家庭的基本住房问题。
5.加快发展残疾人托养照料服务。建立健全以家庭为基础、社区为依托、机构为支撑的残疾人托养服务体系,实现与儿童、老年人护理照料服务体系的衔接和资源共享。逐步提高残疾人托养服务能力,扩大受益面。继续实施"阳光家园计划",提高托养机构规范化服务水平。为盲、聋、智障等残疾老人提供养老服务,提升专业化服务水平。对收养残疾儿童的家庭给予更多政策优惠支持,使更多的残疾儿童回归家庭生活。建立非营利性残疾人托养机构建设补贴、床位补贴制度。

(二)千方百计促进残疾人及其家庭就业增收。
1.确保农村贫困残疾人如期脱贫。认真落实《中共湖南省委关于实施精准扶贫加快推进扶贫开发工作的决议》和《湖南省农村残疾人扶贫开发纲要(2011-2020年)》,大力推进残疾人精准扶贫。将农村贫困残疾人作为重点扶持对象纳入精准扶贫工作机制和贫困监测体系,将农村贫困残疾人生活水平提高和数量减少纳入贫困县考核指标。集中连片特困地区、贫困县每年残疾人脱贫比例不低于10%。加强实用技术培训、社会化生产服务和金融信贷支持,充分发挥农民专业合作社、龙头企业和阳光致富基地、阳光致富带头人的辐射带动作用,确保农村贫困残疾人家庭至少参与一项养殖、种植、设施农业等增收项目。有序组织农村残疾人转移就业。在资产收益扶贫工作中,财政专项资金形成的资产可折股量化优先配置给贫困残疾人家庭。积极引导贫困残疾人家庭采取土地托管或林权、农村土地承包经营权入股等方式,实现家庭资产增值增收。在各级各单位驻村帮扶工作中,要更加关心、更加重视残疾人及其家庭,切实帮助其脱贫增收。建立社会帮扶信息对接机制,支持互助和慈善组织实施贫困残疾人救助项目,精准帮扶贫困残疾人脱贫。到2020年基本消除残疾人绝对贫困现象。
2.依法推进按比例就业和稳定发展集中就业。各地要建立用人单位按比例安排残疾人就业公示制度,除创业3年内、在职职工总数不超过20人的小微企业外,对达不到比例要求的其他用人单位严格依法征缴残疾人就业保障金;对超比例安排残疾人就业的用人单位,按规定给予奖励。加强残疾人就业保障金管理,建立残疾人就业保障金征收使用情况公示制度。各级党政机关、事业单位、国有企业应当预留适合残疾人工作的岗位,带头招录和安置残疾人就业。各级党政机关在坚持具有正常履行职责的身体条件的前提下,对残疾人能够胜任的岗位,在同等条件下要鼓励优先录用残疾人。到2020年,所有省级党政机关、地市级残工委主要成员单位至少安排1名残疾人。稳步推进残疾人集中就业,福利企业、盲人按摩机构和残疾人辅助性就业机构等残疾人集中就业单位参照社会福利机构享受城市建设与公用事业收费优惠。搭建残疾人集中就业单位产品和服务展销平台,政府优先采购残疾人集中就业单位的产品和服务,培育扶持吸纳残疾人集中就业的文化创意产业基地。推进盲人按摩转型升级,各类医疗机构要积极吸纳符合条件的盲人医疗按摩人员就业执业。
3.大力支持残疾人多种形式就业增收。对有劳动能力的残疾人进行职业技能和实用技术培训,增强就业能力。认真落实国家对残疾人创办的小微企业和社会组织的扶持政策,并为其提供孵化服务。各级政府开发的公益性岗位,优先安排符合就业困难人员条件的残疾人就业。鼓励有条件的地方将乡镇(街道)、村(社区)残疾人专职委员纳入政府购买社会公共服务范畴。对残疾人兴办、创办、领办安置残疾人就业单位的,在场地、资金、技术、贴息贷款等方面予以支持。政府在城镇临街小巷巷口划定专门地块,设置残疾人就业摊点,帮助残疾人自力更生从事经营活动。支持发展残疾人家庭手工业,建立完善残疾人家庭手工业服务体系,开辟残疾人居家就业渠道。借助"互联网+"行动,鼓励残疾人利用网络就业创业,给予设施设备和网络资费补助。加大对残疾人扶贫的信贷支持力度。对满足融资增信措施到位、信贷风险可控和符合商业银行信贷政策等条件的贫困残疾人贷款,可在信用登记评定、贷款额度等方面给予一定倾斜。以残疾人福利基金会为依托,建立残疾人创业基金,解决有创业意愿和创业能力的残疾人筹措创业资金难题。每个县市区至少建有一所辅助性就业机构。为辅助性就业残疾人提供工资性补贴和社会保险补贴,对辅助性就业机构设施设备、无障碍改造等给予补助。扶持残疾人亲属就业创业,实现零就业残疾人家庭至少有一人就业。
4.切实加强残疾人就业服务和劳动保障监察。加强全省残疾人就业服务信息网络建设。各级残疾人就业服务机构和公共就业服务机构要免费向残疾人提供职业指导、职业介绍等就业服务。为就业困难残疾人提供就业援助和就业补助。公共就业服务机构和基层网点将残疾人作为重点服务对象。残疾人就业保障金对残疾人自主参加的职业培训可以按规定予以补贴。建立高校残疾人毕业生数据库,推进就业见习、实习,提供重点帮扶。加强劳动保障监察,依法查处违法行为。

(三)着力提升残疾人基本公共服务水平。
1.强化残疾预防、康复服务。实施残疾预防行动计划,强化基本公共卫生服务,建立综合性、社会化的新生儿出生缺陷、残疾儿童筛查、申报、预防和联合防治网络,形成信息准确、方法科学、管理完善、监控有效的残疾预防机制,提倡婚前检查和孕期检查,有效控制因遗传、疾病、意外伤害、生产事故、环境及其他因素导致的残疾发生和发展。建立残疾报告制度,加强信息收集、监测和研究,推动卫生计生部门与残联信息共享。建立残疾儿童康复救助制度。加强残疾预防宣传,广泛开展残疾预防"进社区、进校园、进家庭"宣传教育活动。以残疾儿童和持证残疾人为重点,采取多种形式,实施精准康复,为残疾人提供基本康复服务。加大残疾儿童康复救助力度,逐步实现视力、听力、言语、智力、肢体残疾儿童和孤独症儿童免费得到手术治疗、辅助器具配置和康复训练等服务。鼓励有条件的地方对进入康复机构接受训练的贫困残疾儿童及其家庭给予适当的住宿、交通、生活等补助。实施重点康复项目,为城乡贫困残疾人、重度残疾人提供基本康复服务。建立医疗机构与残疾人专业康复机构双向转诊制度,实现分层级医疗、分阶段康复。依托专业康复机构指导社区和家庭为残疾人实施专业化的康复服务,将残疾人社区医疗康复纳入城乡基层医疗卫生机构考核内容。加强各级康复机构规范化建设和人才培养。
2.提高残疾人受教育水平。认真落实《特殊教育提升计划(2014-2016年)》及后续行动。在未建设特殊教育学校的县建立特殊教育中心,新建、改扩建一批特殊教育高中和独立设置的孤独症特殊教育学校。支持招收残疾学生较多的普通学校扩大特殊教育规模。为家庭经济困难的残疾儿童、青少年提供包括义务教育、高中阶段教育在内的12年免费教育。特殊教育学校普遍开展学前教育。鼓励残疾儿童康复机构取得办园许可,为残疾儿童提供学前教育。鼓励普通幼儿园接收残疾儿童。对残疾儿童接受普惠性学前教育给予资助。切实解决未入学适龄残疾儿童少年义务教育问题,提高残疾人教育普及水平,提升特殊教育教学质量。加快发展以职业教育为重点的残疾人高中阶段教育。加大残疾学生就学支持力度,建立覆盖学前教育到高等教育的残疾学生和残疾人子女就学资助政策体系,完善残疾学生特殊学习用品、教育训练、交通费等补助政策。大力推行融合教育,建立随班就读支持保障体系,完善中高等融合教育政策措施。全面开展残疾青壮年文盲扫盲工作。加强特殊教育教师队伍建设,加大对特殊教育学校教师、承担残疾学生教学、管理工作的普通学校教师的人才引进和培训力度,增进培训的针对性和适用性。落实特殊教育教师特殊教育津贴,对在残疾人教育岗位上连续工作满10年并从该岗位上退休的,其加发的特殊教育津贴纳入退休费计发基数。实施国家手语、盲文规范化行动计划,推广国家通用手语和通用盲文。建立手语翻译培训、认证、派遣服务制度。
3.丰富残疾人文化体育生活。按照文化体育均等化服务的要求,将残疾人文化、体育需求纳入地方公共文化体育设施与服务平台规划建设,为残疾人提供无障碍设施及无障碍服务,公共文化体育设施和公园等公共场所对残疾人免费或优惠开放,各级公共文化设施要为残疾人配备无障碍设施。有条件的公共图书馆要设立盲人阅览室或盲人阅览区,配置盲文读物及相关设备。开展残疾人文化周、残疾人阅读推广等群众性文化活动,公共文化惠民工程、全民健身工程、全民阅读工程、公共文化体育服务机构和基层综合性文化服务中心要提供适合残疾人的服务内容和活动项目。加强特殊艺术人才培养,培育残疾人文化艺术品牌。实施"残疾人体育健身计划",推动残疾人康复体育和健身体育广泛开展,推动残疾人体育进社区、进家庭。加强特教学校体育教学和课外体育锻炼。促进残奥、特奥、聋奥运动均衡发展。加强残疾人运动员队伍培养、管理、教育和保障,提高残疾人体育竞技水平,力争在国际国内赛事中再创佳绩。
4.全面推进城乡无障碍环境建设。按照无障碍设施工程建设相关标准和规范要求,对新建、改建设施的规划、设计、施工、验收严格监管,加快推进机关、学校、社区、社会福利、公共交通等公共场所和设施的无障碍改造,逐步推进农村地区无障碍环境建设。开展无障碍环境市县村镇创建工作。加快贫困残疾人家庭无障碍改造。大力推进互联网和移动互联网信息服务无障碍,鼓励支持服务残疾人的电子产品、移动应用软件(APP)等开发应用。推进政务信息以无障碍方式发布、影像制品加配字幕,省、市电视台开办手语栏目,推动主要新闻栏目加配手语解说和字幕。加快推进食品药品信息识别无障碍。扶持导盲犬业发展。公共停车场要按照适当比例在最便利位置设置残疾人专用无障碍停车位并作出标志。加强残疾人无障碍应急救助服务。
5.维护残疾人合法权益。全面落实《中华人民共和国残疾人保障法》和《湖南省实施〈中华人民共和国残疾人保障法〉实施办法》各项规定,认真做好与残疾人权益保障、残疾人发展紧密相关的残疾人教育、康复等地方立法工作,制定完善配套政策和标准体系。完善残疾人权益保障机制,大力推进残疾人法律救助,帮助残疾人及时获得法律援助、法律服务和司法救助;建设全省统一的维权热线、残联系统网上信访工作平台;落实主体责任,维护残疾人合法利益诉求。广泛开展普法宣传教育,形成保障残疾人合法权益的良好社会氛围。

(四)凝聚加快残疾人小康进程的合力。
1.大力发展残疾人慈善事业。鼓励和支持社会公众、社会组织为残疾人奉献爱心,提供慈善帮扶。鼓励以服务残疾人为宗旨的各类公益慈善组织发展,采取公益创投等多种方式,在资金、场地、设备、管理、岗位购买、人员培训等方面给予扶持,引导和规范其健康发展。省残疾人福利基金会和各级红十字会、慈善总会等慈善公益组织要积极为残疾人事业筹集善款,开展爱心捐助和社会公益活动,大力培育残疾人慈善项目品牌。倡导社会力量兴办以残疾人为服务对象的公益性医疗、康复、特殊教育、托养照料、社会工作服务等机构和设施。
2.广泛开展志愿助残服务。健全志愿助残工作机制,完善志愿者招募注册、服务对接、服务记录、组织管理、评价激励、权益维护和志愿服务供需对接等机制,推行结对接力等服务方式,促进志愿助残服务常态化、制度化、专业化和有效化。广泛开展"志愿助残阳光行动"、"邻里守望"等群众性助残活动。倡导机关干部、企事业单位职工参加服务残疾人志愿活动,扎实开展结对帮扶服务。提倡在单位内部、城乡社区开展群众性助残活动,鼓励青少年参与助残公益劳动和志愿服务。
3.加快发展残疾人服务产业。充分发挥市场机制作用,加快形成多元化的残疾人服务供给模式,更好地满足残疾人特殊性、多样化、多层次的需求。统筹规划残疾人服务业发展,大力发展残疾人服务中小企业,培育一批残疾人服务龙头企业,在用地、金融、价格等方面给予优惠,在人才、技术、管理等方面给予扶持,支持研发具有自主知识产权的技术和产品。以培育推广残疾人服务品牌和先进技术为重点,加大政府采购力度。落实国家有关残疾人服务相关职业设置、专业技术人员和技能人员职业能力水平评价的规定,加快培养残疾人服务专业人才。鼓励商业保险公司开发适合残疾人的保险产品。扶持盲人读物、残疾人题材图书和音像制品出版。扶持发展特殊艺术,培育残疾人文化艺术品牌。制定残疾人服务行业管理制度,发挥残疾人服务行业组织自律监督作用,营造公平、有序的市场环境。
4.加大政府购买服务力度。以残疾人康复护理、托养照料、生活服务、扶贫解困、职业培训、就业创业服务、专业社会工作服务、家居无障碍环境改造等为重点,逐步完善政府购买助残服务指导性目录,扩大购买规模。支持残联系统服务机构和助残社会组织参与承接政府购买服务。强化事前、事中和事后监管,加强对政府购买助残服务的质量监控和绩效考评,实现政府购买服务促进专业服务组织发展、扩大服务供给、提高服务质量效益的综合效应。
5.营造良好的扶残助残社会环境。结合培育和践行社会主义核心价值观,进一步加强和改进残疾人事业宣传工作。充分利用报刊、广播、电视和互联网等媒体,鼓励支持残疾人组织借助微博、微信和移动客户端及有关移动新媒体,大力弘扬人道主义思想、扶残助残的中华民族传统美德和残疾人"平等、参与、共享、融合"的现代文明理念,营造理解、尊重、关心、帮助残疾人的社会环境。加强对残疾儿童家长的指导支持,为残疾儿童成长提供良好的家庭环境。
三、保障条件
(一)充分发挥政府主导作用。各级人民政府要将加快推进残疾人小康进程纳入重要议事日程,列为政府目标管理和绩效考核内容,主要领导负总责,分管领导具体负责。各级人民政府残疾人工作委员会要进一步完善工作机制,切实发挥统筹协调和督促落实职能,及时解决突出困难和问题。各部门、各单位进一步明确责任,形成齐抓共管、各负其责、密切配合的工作局面。
(二)建立多元投入格局。各级人民政府要合理安排所需经费,大力推进残疾人小康进程。各级彩票公益金地方留存部分,每年应当向残疾人康复、教育、就业、救助以及残疾人体育等事业倾斜。鼓励企事业单位、社会组织和个人对残疾人事业捐赠,落实公益性捐赠所得税税前扣除政策,企业通过公益性社会团体或县级以上政府及其部门对残疾人事业的捐赠支出,在年度利润总额12%以内的部分,准予在计算应纳税所得额时扣除。个人通过社会团体对残疾人事业的捐赠支出,未超出申报应纳税所得额30%的部分,允许结转以后三年内在计算应纳税所得额时扣除。
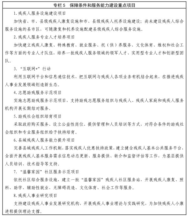
(三)强化科技创新和信息化建设。积极支持开发助残新产品,研究开发残疾康复训练的新技术、新器具、新产品。依托全省统一的网络和电子政务公共服务平台,开发建设全省残疾人公共服务信息平台,提高残疾人事业信息化水平,加强对残疾人人口基础数据、服务状况和需求专项调查数据、残疾人事业统计数据、残疾人小康进程监测数据的综合管理和动态更新,实现与教育、民政、扶贫、人力资源社会保障、卫生计生等部门的数据交换和共享,推动残疾人工作的规范化、个性化。大力发展"互联网+",利用互联网平台和信息通信技术,把互联网与残疾人各项业务有机结合起来,在推进残疾人事业发展领域创造新生态。
(四)增强基层综合服务能力。有关政策、资金、项目要重点向贫困地区、农村和基层倾斜。将基层残疾人服务网络纳入以社区为基础的城乡基层社会管理和公共服务平台建设。继续加强残疾人康复、托养等服务设施建设。建立完善各级残疾人服务设施运营管理机制,采取公办、公办民营、民办公助等形式,确保残疾人服务设施发挥作用。实施县域残疾人服务能力提升项目,构建县市区、乡镇(街道)、村(居)三级联动互补的基层残疾人基本公共服务网络。建立健全县级残疾人康复、托养、职业培训、辅助器具适配、文化体育等基本公共服务平台,辐射带动乡镇(街道)、村(居)残疾人工作开展。以社区为基础的城乡基层社会管理和公共服务平台加强对残疾人的权益保障和基本公共服务。加强残疾人社会工作和残疾人家庭支持服务。严格规范残疾等级评定和残疾人证发放管理,进一步简化办证流程。支持各类社会组织、社会工作服务机构、志愿服务组织到城乡社区开展助残服务。
(五)充分发挥残疾人组织作用。残疾人组织是推进残疾人小康进程不可或缺的重要力量。各级残联要按照《中共中央关于加强和改进党的群团工作的意见》(中发〔2015〕4号)的要求,进一步加强自身建设,切实增强政治性、先进性、群众性,自觉防止机关化、行政化、贵族化、娱乐化,依法依章程切实履行"代表、服务、管理"职能。建立残疾人基本服务状况和需求信息动态更新机制,反映残疾人的呼声愿望,协助政府做好有关法规、政策、规划、标准的制定和行业管理。实施残疾人组织建设"强基育人工程",进一步扩大残疾人组织覆盖面,提升县域残疾人组织治理能力,改善工作条件,解决好待遇问题。支持残疾人专门协会和村(社区)残疾人协会开展服务残疾人和维护残疾人合法权益工作,加强经费、场地、人员等工作保障。壮大专兼结合的残联干部队伍,加大对残联干部的培养、交流和使用力度,提升残联干部思想政治素质和代表、服务、管理能力。探索通过设立残疾人公益性岗位等方式,加强基层残疾人专职委员队伍建设,改善保障条件,充分发挥其作用。广大残疾人工作者要恪守"人道、廉洁、服务、奉献"的职业道德,增强服务意识,强化职业素质,做残疾人的贴心人,全心全意为残疾人服务。鼓励广大残疾人自尊、自信、自强、自立,不断增强自我发展能力,积极参与和融入社会,在全面建成小康社会进程中建功立业,与全省人民一道创造更加幸福美好的生活。

四、规划实施和监测评估
实施好本规划是各级人民政府和全社会义不容辞的责任。各地要依据本规划制定当地残疾人事业"十三五"规划,各部门要根据职责制定配套实施方案。各级各部门要将本规划的主要任务指标纳入当地国民经济和社会发展总体规划及专项规划,统筹安排、同步实施,确保纲要确定的各项任务落到实处。
各级人民政府残疾人工作委员会及相关部门要对本规划执行情况进行督查、监测和跟踪问效,开展第三方评估,及时发现和解决执行中的问题。省人民政府残疾人工作委员会在"十三五"中期和期末对本规划实施情况进行考核、绩效考评,并将结果向社会公开,对先进典型按规定予以表彰。
附件:重点任务分工及进度安排表