当前位置:
首页
>
政务公开
>
重点领域
>
产品质量
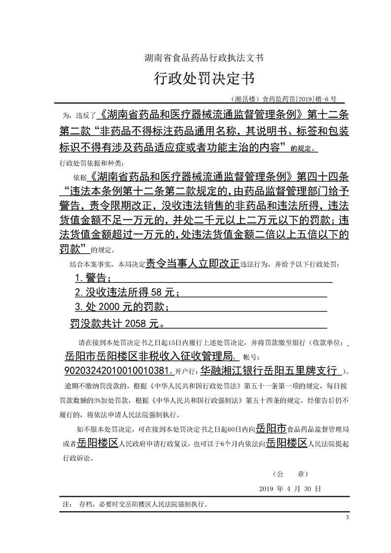
岳阳楼区食品药品监督管理局行政处罚案件文书公示(2019年四月第四期)
来源:区食品药品监督管理局
2019-04-30 15:30
浏览量:
1
|
|
|
|