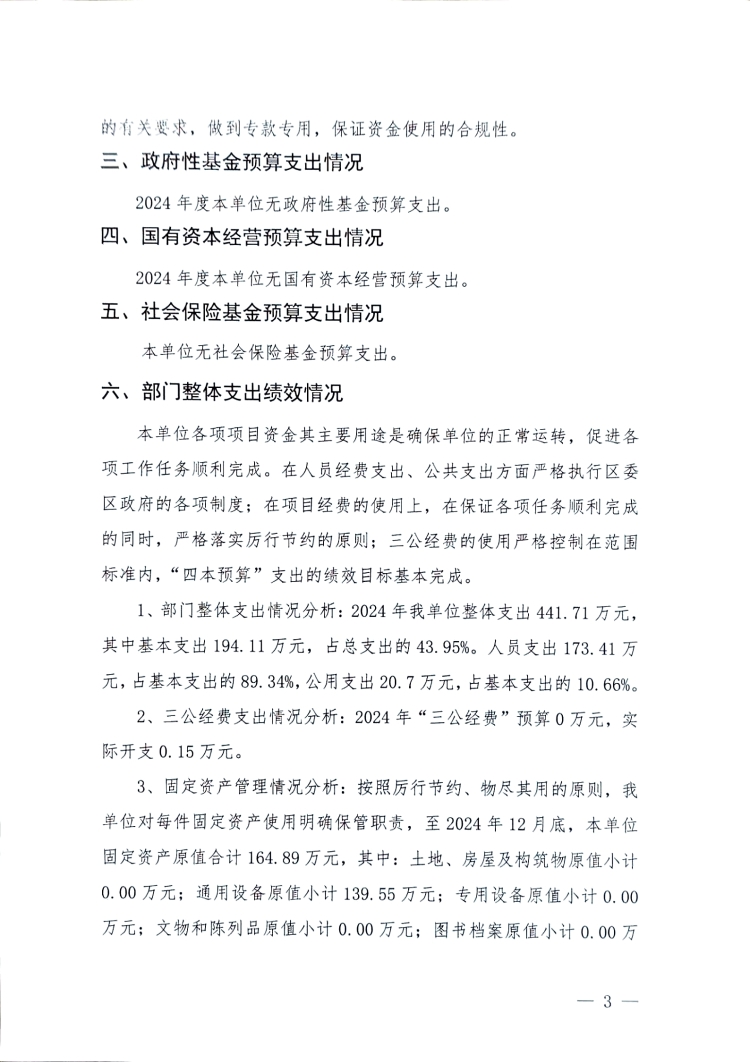
当前位置:
首页
>
政务公开
>
岳阳楼区财政预决算专栏
>
预算绩效管理
>
2025年
>
行财线
>
中共岳阳市岳阳楼区委员会办公室
>
区委系统
>
岳阳市岳阳楼区融媒体中心
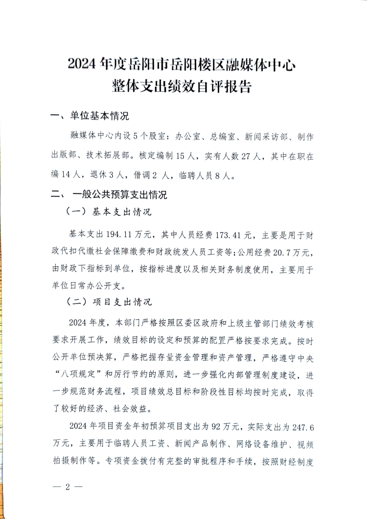
2024年度岳阳市岳阳楼区融媒体中心整体绩效自评报告
来源:中共岳阳市岳阳楼区委员会宣传部
2025-07-30 15:53
基础数据表.xlsx
自评表.xlsx
业务工作经费.xlsx
编外用工人员经费.xlsx