当前位置:
首页
>
政务公开
>
重点领域
>
岳阳楼区财政预决算专栏
>
预算绩效管理
>
2022年
>
行财线
>
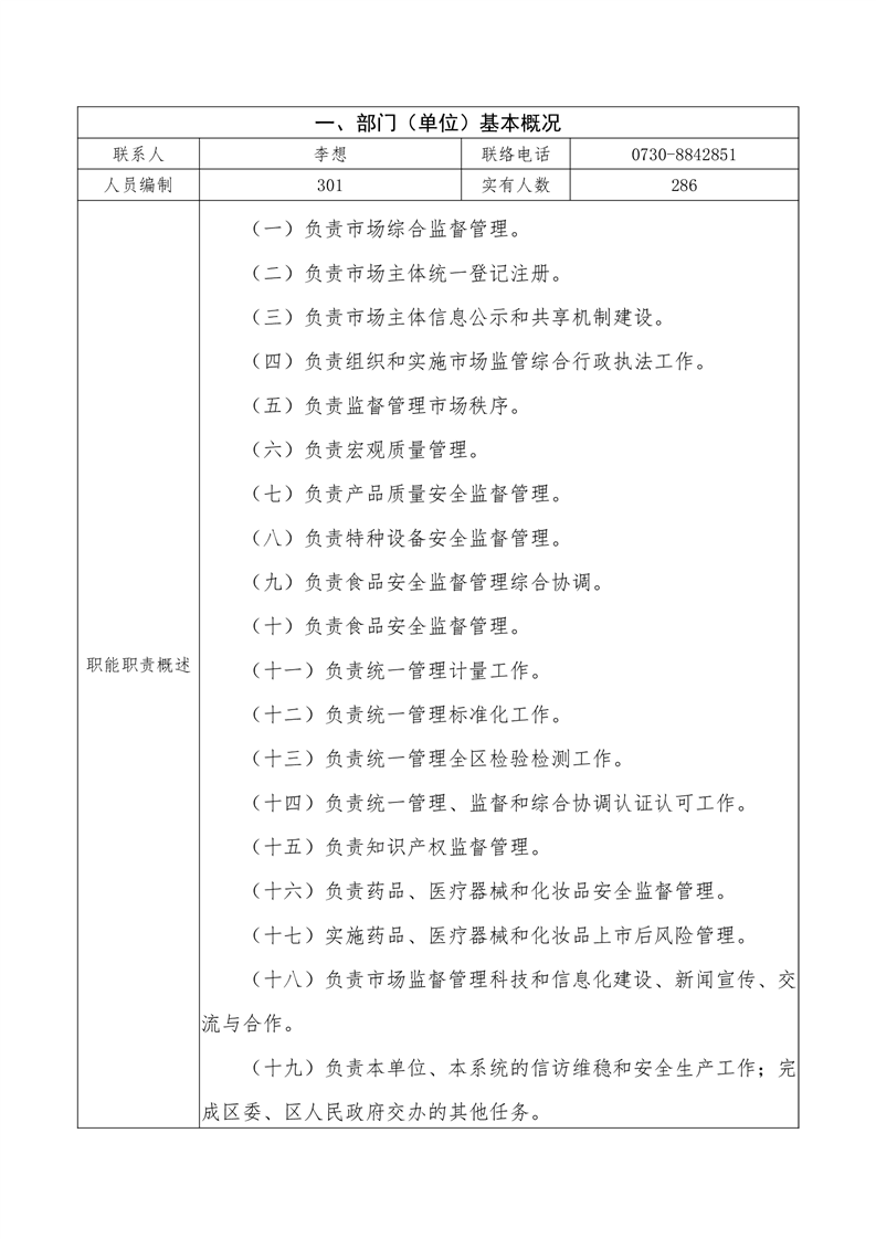
岳阳市岳阳楼区市场监督管理局
(楼区市场监管局)2021整体支出绩效自评报告
来源:岳阳楼区市场监管局
2022-05-27 16:38