
近年来,长沙始终把经济高质量发展作为第一要务,着力添动能、育优势、激活力、夯根基,跑出了经济高质量发展的“长沙速度”。记者 邹麟 摄
全面建成小康社会,就是要实现人民幸福。近年来,长沙市深入贯彻习近平新时代中国特色社会主义思想,始终坚持以人民为中心,将满足人民群众对美好生活的向往作为奋斗目标,2015年获湖南省委、省政府全面建成小康社会达标认定。在此基础上,长沙市委、市政府着眼“经济更加发展、民主更加健全、科教更加进步、文化更加繁荣、社会更加和谐、人民生活更加殷实”,锐意进取、接续奋斗,蹚出了一条高水平全面建成小康社会的“长沙路子”。
——跻身“万亿俱乐部”。2017年地区生产总值达10535.51亿元,较2012年增长62.2%。2019年地区生产总值增速8.1%,今年上半年实现增长2.2%,两组数据在全国17个万亿GDP城市中均位居第一,长沙成为改革开放“40年来经济发展最成功的40城”之一。
——长沙是全球唯一拥有4家世界工程机械50强企业的城市,被誉为“世界工程机械之都”。
——长沙的智能制造装备产业集群获批国家首批战略性新兴产业集群,全市国家级智能制造试点企业和项目达27个,位列全国省会城市第一。
——长沙的上市企业总数达76家,其中A股上市企业69家,数量位居中部省会城市第一。
——长沙成为全国首批6个国家公共文化服务标准化示范地区之一,连续三次蝉联全国文明城市,荣膺中国首个世界“媒体艺术之都”,也是“东亚文化之都”,成为全国首批13个国家文化出口基地之一。
——长沙入选全国万家民企评价营商环境十佳城市,两次获评中国国际化营商环境建设标杆城市。
——长沙连续两届荣获全国社会治安综合治理最高奖“长安杯”。
——长沙连续13年蝉联中国最具幸福感城市,两度获评中国十大美好生活城市。
——长沙获评全国十佳生态文明示范城市、全球绿色城市,荣获联合国人居环境范例奖、中国可持续发展城市奖。
回望长沙市高水平全面建成小康社会之路,留下的是一串串辛勤耕耘的汗水、一行行勠力逐梦的足迹。长沙市的主要做法是:
一、坚持推动经济高质量发展,跑出“万亿俱乐部”的速度,夯实高水平全面小康的经济基础
实现全面建成小康社会奋斗目标,仍然要把发展作为第一要务,努力使发展达到一个新水平。近年来,长沙始终把经济高质量发展作为第一要务,着力添动能、育优势、激活力、夯根基,跑出了经济高质量发展的“长沙速度”。2012年以来长沙经济总量年均增长9.6%,增速居中部省会城市首位; 2017年昂首迈入“万亿俱乐部”;2019年人均GDP超过2万美元。
(一)智能制造催生高质量发展新动能。长沙始终把自身放在国家发展战略上来谋划,突出把推动制造业高质量发展作为经济主抓手,以智能制造统领产业转型升级,着力实施制造业高质量发展“七大工程”和“20条措施”。一方面,抓传统产业智能化改造,以智能化改造作为企业和项目转型升级的突破口,全市智能制造试点示范企业达1041家,较去年新增373家,工程机械等传统制造业重回历史最好水平。另一方面,抓新兴产业智能化培育,围绕“三智一芯”(智能装备、智能汽车、智能终端和功率芯片)精准发力,紧盯22条工业新兴及优势产业链、17个制造业标志性重点项目,打好产业基础高级化、产业链现代化攻坚战。近两年,长沙保持着“每2.3天新签约1个投资额过亿元的项目、每15天新引进1个‘三类500强’项目、每30天新引进1个投资额过50亿元项目”的速度,工程机械、生物医药、人工智能及机器人、新一代半导体及集成电路等产业链企业产值实现高位增长,国家智能网联汽车(长沙)测试区集聚关联企业300多家。以“软件业再出发”推动产业链再升级,赋能制造业,反哺产业链,加快从“轻软重硬”向“软硬兼施”转变。今年以来全市新增软件企业4331家,新增从业人员4.26万人,盘活楼宇资源66.58万平方米;上半年,软件和信息技术服务业营业收入突破600亿元,即将崛起为下一个千亿产业。在智能制造统领下,长沙制造业快速发展,约占全市经济总量的30%。

图为山河智能挖掘机装配车间。这里“智造”的小型挖掘机远销欧美。记者 王志伟 余劭劼 摄影报道
(二)创新开放培育高质量发展新优势。发挥“一带一路”重要节点城市和“一带一部”(东部沿海地区和中西部地区过渡带、长江开放经济带和沿海开放经济带结合部)首位城市区位优势,落实省委、省政府“创新引领、开放崛起”战略,厚植发展新优势。聚焦创新引领,以“两区”(国家自主创新示范区和湖南湘江新区)为龙头,以“两山”(马栏山视频文创园和岳麓山大学科技城)为“引爆点”,着力建设创新平台、引育创新人才、强化创新驱动。马栏山视频文创产业园聚焦培育壮大视频产业集群,引入国家超级计算长沙中心创新应用平台、马栏山计算媒体研究院、下一代互联网宽带应用国家工程实验室马栏山研究院等国家级创新平台,短短两年时间引进企业1252家,今年上半年总营收达185.78亿元,“北有中关村、南有马栏山”的战略构想正逐步变为现实。岳麓山国家大学科技城聚力建设领先科技城,汇聚科创企业3500多家,成为全国首批5家科技成果转化和技术转移示范基地之一;今年1—7月完成技术交易合同483件,成交额6.25亿元,同比增长42%;其中中南大学科技园就近转化企业237家,760多项专利与企业实现合作。在“两山”带动下,目前全市国家级科研平台有60余家,省级科研平台近800家,全市万人有效发明专利拥有量达35.85件,高新技术产业增加值占地区生产总值比重逾30%,高于长沙市全面建成小康社会统计监测目标值12个百分点。聚焦开放崛起,依托国家临空经济示范区、黄花综保区等平台,着力打造四小时航空经济圈。2019年全市进出口总额突破2000亿元,同比增长56.4%,增速居全国省会城市首位。今年疫情期间,长沙大力推进中欧(长沙)班列常态化开行,上半年发运国际货运班列同比增长68.1%,成为全国4个“天班”发运城市之一;上半年全市进出口额同比增长25.1%,较全国高28.3个百分点。
(三)营商环境激发高质量发展新活力。长沙始终把优化营商环境作为激发市场活力的关键一招,坚持“不叫不到、随叫随到、服务周到、说到做到”的服务理念,切实做到“倾力支持、立说立行、精心呵护”,着力打造中部标杆、全国领先的营商环境。率先中部省会城市出台《长沙市优化营商环境规定》,推进综合窗改革、“一件事一次办”改革和“三即”(领照即开业、交房即交证、交地即开工)承诺制,政务服务“网上办”“掌上办”“零收费”成为常态,企业开办审批、不动产登记、工业投资房屋建设项目审批均大幅提速,分别在1个、5个、43个工作日内就可办结,群众和企业办事更方便、更快捷、更舒心。以最强执行力抓政策兑现,确保优惠政策第一时间落实到位、取得实效。近两年,全市为市场主体减税降费350亿元以上,兑现财政奖补政策资金逾60亿元。良好的营商环境让市场主体轻装上阵、活力迸发。截至今年7月底,全市市场主体达112.14万户,同比增长14.79%,每万人拥有市场主体数稳居中部省会城市第一;引进64个“三类500强”企业项目,其中世界500强企业项目占一半,在长沙投资的世界500强企业累计达165家。
(四)县域经济迈上高质量发展新台阶。长沙市历来高度重视县域经济发展,各区县(市)和园区经济百舸争流、竞相发展,是长沙经济高质量发展的重要密码。长沙县、浏阳市、宁乡市均跻身中国县域“千亿俱乐部”,2019年分别居全国县域经济百强县第4、第10和第18位,分别较2012年前进11、50和43位,长沙县连续多年稳居中西部首位;三县(市)地方财政收入均在50亿元以上,其中长沙县2019年达111.18亿元,税占比达92%,翘楚中西部。发挥园区经济在县域经济的增长极作用,坚守国家级园区“两主一特”、省级园区“一主一特”的产业定位,以“亩均论英雄”算出发展高质量,园区规模以上工业增加值占全市比重突破60%,重大产业项目投资、税收分别约占全市的70%和80%。2019年,长沙高新区在169个国家高新区中综合排名第11;长沙经开区在219个国家级经开区中综合排名第17。
二、坚持以人民为中心的发展思想,提升“最具幸福感城市”的温度,增进高水平全面小康的民生福祉
全面小康,民生为先。长沙始终“把群众的小事当成天大的事”来抓,落实发展要处处见“人”的理念,将公共财政支出向民生领域倾斜,民生支出占一般公共预算比例达70%以上,努力构建“劳有厚得、学有优教、病有良医、民有强保、老有颐养”的民生保障体系,城乡居民幸福感不断提高、获得感不断增强、安全感更有保障。全年城镇居民、农村居民人均可支配收入分别从2012年的30288元、15057元提升至2019年的55211元、32329元,均居中部省会城市首位。
(一)坚持“房住不炒”,圆好群众安居梦想。长沙坚持“房子是用来住的,不是用来炒的”定位,不搞土地财政,一手抓楼市调控政策的连续稳定,一手抓保障住房的扩大供给,房地产市场实现了平稳健康发展。针对住房刚性需求,长沙实施限购限售、“限房价+竞地价+摇号”、公积金贷款调整等系列调控政策,2019年限价房建设面积占到全市商品房供地总量的80%以上,房价收入比保持在6.4左右,为全国35个主要城市最低,中央政治局常委、国务院副总理韩正批示在全国推介房地产调控长沙经验。大力开展“反炒房、反暴利、反捂盘”等集中整治行动,向炒房亮剑,2019年上半年本市户籍购房者占比70%、首次置业者占比82%,刚需成为购房主体。针对弱势群体的住房需求,长沙全面建设保障性安居工程,累计建成功能配套齐全的公租房23.78万套,让数十万住房困难群众也能有尊严地生活。针对新市民群体的租住需求,积极开展国家住房租赁试点,现已开工建设租赁房3.8万套。针对改善性居住需求,引导房地产开发企业适度建设高品质住房项目,全方位提高“性价比”。通过综合施策,基本形成“低端有保障、中端有供应、高端有市场”的格局。目前,全市九成以上家庭拥有自有产权住房,城镇居民人均自有现住房建筑面积达41.3平方米,居全国大中城市第一位。房价的比较优势既是市民幸福感的重要源泉,也成为推动创新创业、持续发展的竞争优势。近4年长沙人口累计净流入近100万人,居全国城市前十位,人口净流入率、中高端人才净流入率均稳居全国城市前三位,成为创新人才争相流入的“洼地”(图表1)。

图表1 2013—2019年长沙市常住人口增长变化情况
(二)提升城市品质,圈出市民美好生活。人民城市人民建,人民城市为人民。长沙坚持精准规划、精美建设、精致管理、精明增长,着力建设更有颜值、有气质、有内涵、有格调、有品位的美丽舒适宜居现代化大都市。以“居民15分钟生活圈”为落脚点,让“生活圈”丰富“新功能”。 围绕“菜食住行购、教科文卫体、老幼站厕园”等15个要素,先后建成15分钟生活圈438个,实现城区全覆盖,市民步行15分钟就能享受20余类公共服务,老百姓的幸福感在“家门口”持续升级。以城市有机更新为引领,让“老长沙”焕发“新味道”。规划建设64公里历史文化步道,通过可触摸的物质载体、历史故事,将长沙厚重的历史文化遗存串联起来,留下永恒的记忆;太平街、坡子街、西园北里等30多条历史文化街区成为全国“网红打卡地”,每位到长沙的游客在不经意间就能领略到街头巷尾的烟火气,感受到楚汉名城的书卷味。以改善人居环境为目标,让“老居民”过上“新生活”。大力实施老城区、棚户区、城中村、老旧小区改造,让城市更舒适、更便捷,2014以来累计完成棚户区改造7.2万户、813万平方米,20万市民“走出棚户区、走进新生活”;推进51个城中村的改造,4.9万居民“告别城中村、入住小康楼”;推动老旧小区改造全国试点,509个老旧社区“告别脏乱差、成功变花园”。
(三)优化公共服务,绘就民生幸福图景。推进优质教育均等化,建设儿童友好型城市。85%的适龄儿童可以进入公办幼儿园或普惠性民办幼儿园,享受优质优价的学前教育;全面消除“大班额”,全面实行“公办不择校”,每年保障13万“农民工”子女同等享受“一费制”全免义务教育,长沙市的基础教育满意度高于全国平均水平(图表2),居全国主要城市前十位。

图表2 2019年长沙市与全国各阶段教育入学率比较
推进就业服务全覆盖,提升就业保障水平。建立健全以全民创业带动就业为统领的就业政策扶持体系,率先全国建立农村行政村人社服务平台,就业公共服务实现城乡全覆盖。2012—2019年,城镇新增就业累计达116.1万人,城镇登记失业率始终控制在3%以内,“零就业家庭动态清零率”始终保持在100%。推进医疗服务便利化,加大基层医疗机构标准化建设,截至2019年底,全市每千人拥有卫生机构床位9.7张、卫生技术人员10.2人(图表3)。率先全省实现“1530就医圈”(城市居民步行15分钟、农村居民步行30分钟可到达最近的医疗机构),率先全国省会城市实现城市公立医院药品零差率销售,实现医疗服务同城同等级(类别)同价格,极大程度破解“看病难”“看病贵”难题。2019年长沙人均期望寿命达79.08岁,高于全国平均水平2.74岁。推进养老保险全民化,加快推动实现城乡居民养老保险全覆盖目标。截至2020年6月底,全市城乡居民养老保险参保人数达260万人,城乡“三无”人员、重度残疾人、计划生育特别扶助对象、城乡低保人员和建档立卡未脱贫人员等困难群体全部纳入政府全额代缴范围,企业、城乡居民养老保险待遇分别实现“15年、14年连调”,待遇领取人数达77.53万人。

图表3 2012—2019年长沙市卫生健康事业主要指标统计表
(四)推行“五个帮扶”,兜牢城市特困底线。针对“闹市”霓虹灯下更加隐蔽和分散的贫困,长沙市实施以急难、医疗、住房、就业和基本生活为内容的“五帮扶”专项活动,以精准帮扶情暖城市特困群体。2019年9月开始,开展“地毯式”摸排,累计以“解剖麻雀”式入户摸排走访257469人次,其中非本市户籍40437人次。实施“精准化”帮扶,根据城市困难群众不同类别的需求,按照五大帮扶类别因户施策。2019年以来,累计帮扶困难群众3.76万人次,其中非本市户籍1199户,发放帮扶资金10169万元。今年疫情期间,提前下拨1.1亿元困难群众专项救助资金和600万元城市特殊困难群体帮扶资金,涉及急难帮扶337人次、医疗帮扶4104人次、住房帮扶2656户次、就业帮扶4353人次、基本生活帮扶6236人次,有效缓解困难群众“疫中之困”。健全“常态化”机制,建立市级统筹、区级负责、街道为主、社区实施四级联动协调机制,困难帮扶对象从发现到审批完结最多5个工作日完成,编牢织密兜底保障网,确保身居闹市贫者有人问、有人帮。
(五)创新社会治理,描绘社会和谐画卷。安全感是幸福感的基础。长沙不断创新社会治理方式方法,更好守护星城平安。以互联网思维推进“群防群治”,上线“星城园丁”APP 平台,注册人数达548.5万,参与巡逻群众达88.9万,真正实现了“长沙是我家,共建靠大家”。让政府管理触角延伸到最基层,全面运行31个“星城快警”平台,“一村一辅警”实现全覆盖,3246个社区(村)治安巡防站(点)遍布城乡,建立了中心城区5090个管理网格、乡镇8092个管理网格、全市27019名网格管理员的全覆盖网格化管理体系;加大基层管理的科技手段利用,“雪亮工程”接入视频监控23.5万余路,实现重点公共区域、重点部位、重点行业领域视频监控全覆盖,235个小区装上了门岗机器人的“大钥匙”,城市管理装上了“智慧的眼睛”。把人性化理念落实到矛盾纠纷化解,分别建成乡镇(街道)、村(社区)和行业性(专业性)人民调解委员会170个、1583个、75个,实行社会矛盾“五级三调”工作机制,基本实现“人民内部矛盾纠纷,人民自行协商解决”。特别是今年疫情期间,作为离疫情中心最近的省会城市,长沙根据疫情不同阶段的特点,落早落实落细各项疫情防控措施,成为全国率先取得疫情防控阶段性胜利的城市之一。尤其是率先全国主动公布定点酒店,为湖北在长人员提供帮助和服务,充分体现了长沙这座城市的厚道与担当。
三、坚持把实施乡村振兴战略摆在优先位置,延伸全域美丽乡村建设的深度,奏响高水平全面小康的田野赞歌
农业强不强、农村美不美、农民富不富,决定着全面小康社会的成色。近年来,长沙以实施乡村振兴战略为突破口,拿着“放大镜”精准扶贫,发展壮大特色农业和新型村级集体经济,改善农村人居环境,让高水平全面小康在乡村振兴中成色更足。2019年农村居民人均可支配收入32329元,同比增长8.8%;农村居民人均消费支出23090元,同比增长10.2%(图表4)。

图表4 2019年长沙市城乡居民人均可支配收入和消费比较
(一)以“绣花功”精准攻破“插花贫”。长沙市的84个贫困村、13.4万余名贫困人口相对分散,绝大部分处于出省跨市的“边缘地”,是典型的“插花贫”。对此,长沙坚决落实精准扶贫要求,制定“2+14”精准扶贫政策体系,打出产业扶贫、旅游扶贫、易地搬迁、危房改造等14个专项扶贫“组合拳”,构建了专项扶贫、行业扶贫、社会扶贫“三位一体”的大扶贫格局,84个贫困村均在2017年前实现脱贫出列,目前建档立卡贫困户全部达到脱贫退出条件。同时,长沙坚持“两业并举”,即一手抓就业扶贫,通过举办专场招聘会、提供职业介绍和就业创业指导,全市4.65万名正常贫困劳动力就业率达80.65%,今年还新建就业扶贫车间56家;一手抓产业扶贫,实施“四跟四走”(资金跟着贫困户走,贫困户跟着能人走,能人跟着产业项目走,产业项目跟着市场走)产业扶贫项目1600余个,2016—2019年底累计安排各级产业扶贫资金4.8亿元,带动9.37万名贫困人口每年人均增收3000元以上。
(二)以“一县一特”铸造特色农业发展“新引擎”。统筹安排专项资金2亿元,以六大强农行动提质发展长沙绿茶、宁乡花猪、浏阳油茶、望城蔬菜和荷花虾、花卉苗木六大特色产业,以“一县一特”带动乡村产业兴旺。加快向规模化转型。近两年新建千亩以上标准化生产基地8个,出栏万头以上生猪(花猪)养殖场17家,宁乡市与正大集团合作的100万头生猪产业链项目已正式启动,到今年底预计新增宁乡花猪规模产能20万头、长沙绿茶产能1万吨、望城蔬菜产能5万吨、小龙虾产能3000吨、浏阳油茶产油量1万吨。加快向专业化转型。建设国家级农业产业园2个、省级特色产业园14个、市级现代农业特色产业园61个。加快向产业化转型。铺排“一县一特”产业链重点项目165个,宁乡花猪精深加工产品超过60余种,兴盛优选、搜农坊等本土农业电商今年上半年销售额同比增长3倍左右。加快向品牌化转型。望城荷花虾、长沙绿茶、浏阳油茶、宁乡花猪等区域公用品牌影响不断扩大,“文和友”等当地知名企业成为小龙虾等“一县一特”产品重要的营销者和宣传者。
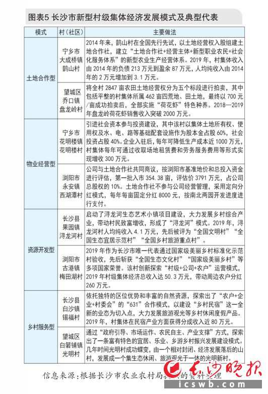
(三)以“四型”消除村级集体经济“薄弱村”。2017年,长沙市954个行政村(农村社区)中集体年经营性收入5万元以下的薄弱村占60%,为此,长沙着力做活“新型”二字文章,引导村级集体经济向土地合作型、资源开发型、物业经营型、乡村服务型“四型”发展(图表5)。截至2019年底,长沙已全面消除年经营收入5万元以下的集体经济薄弱村,一批“空白村”翻身成为“富裕村”,2017—2019年全市村级集体经济可持续收入占比分别达41.5%、47.8%、51.2%。培育土地合作型村级集体经济,成立村级土地合作社627家,2019年村平土地合作经营收益达8.5万元,今年有望超过10万元。培育资源开发型村级集体经济,以市场化方式盘活农村资源要素、创新体制机制,铺排资源开发型项目695个,形成“国有平台+龙头企业+村集体”的特色养殖“双江口模式”和“公司+村集体+农户”的资源开发“梅田湖模式”等一批可复制可推广的典型经验。培育物业经营型村级集体经济,浏阳市统筹93个村级土地发展异地物业经济,每年可稳定获得集体经济收益160余万元。培育乡村服务型村级集体经济,撬动村级集体经济由虚转实,长沙县、望城区盘活闲置农房,与企业、农户采取“631”的利润分成方式发展民宿经济,仅新型农旅结合“慧润模式”短时间内就发展民宿348家。

图表5 长沙市新型村级集体经济发展模式及典型代表
(四)以农村人居环境“五治”守护“醉乡愁”。突出“治厕”,推行“厕所革命”,以户厕粪便无害化处理和资源化利用为重点,全面推广“三格化”卫生改厕模式,农村旱厕成为历史。突出“治垃圾”,在全市804个村启动垃圾分类减量建设,行政村垃圾分类减量覆盖率达到92.8%。突出“治房”,以乡镇为单位开展村庄规划全覆盖工作,完成150个“多规合一”实用性村庄规划编制;推进“空心房”清理整治,三年累计拆除2.7304万户。突出“治水”,全面推广“三格化粪池+堆沤池+隔油池+人工湿地”的“三池一地”农村生活污水治理模式,鱼塘里又能游泳了,“孩童的记忆”又渐渐清晰了。突出“治风”,坚持把移风易俗作为农村精神文明建设的着力点,引导广大群众树立节俭、文明、健康、科学的生活方式,群众的精神慢慢富起来,盲目攀比的思想包袱也逐渐减了下去。望城区静慎村“九贤治村”、长沙县葛家山村弘扬优秀传统礼仪文化、浏阳市书香村“国学体验+民宿旅游”成为全国农村精神文明建设典型。
四、坚持更好满足人民精神文化生活新期待,拓展世界“媒体艺术之都”的维度,构筑高水平全面小康的精神高地
一个现代化的城市,既需要遍地林立的高楼大厦,更需要巍然耸立的精神大厦。多年来,得益于坚定不移实施文化强市战略,长沙的文化软实力不断增强、持续走在全国前列,“广电湘军”“出版湘军”“移动互联网湘军”声名远播(图表6),国家级文化与科技融合示范基地长沙有2个,“全国文化企业30强”长沙占3席、数量居全国第4位(图表7);在获评国家公共文化服务体系示范区之后,长沙再度获评国家公共文化服务标准化示范地区。尤其是,长沙连续三届举办“一带一路”青年创意与遗产论坛并获习近平总书记回信,成功加入联合国教科文组织“创意城市网络”,成为中国首个摘得世界“媒体艺术之都”桂冠的城市。以此为契机,长沙将更好满足人民精神文化生活新期待作为奋斗目标,不断丰富世界“媒体艺术之都”的内涵,努力让人民群众感受到实实在在的文化获得感,持续提升高水平全面小康的文化含金量。

图表6 2014—2019年长沙市移动互联网产业发展情况

图表7 2019年长沙市“全国文化企业30强”企业营收及净利润情况
(一)设施更优:公办场馆与民办场馆竞相发展。一方面,推动公办场馆设施网络化,高品质打造标志性文化设施,省博物馆新馆、省美术馆、滨江文化园“三馆一厅”(长沙博物馆、图书馆、规划展示馆、音乐厅)和梅溪湖国际文化艺术中心等一大批国际化、现代化的地标性建筑拔地而起,成为市民群众流连忘返的“文化乐园”,2019年滨江文化园及驻园各单位接待人数超过400万人次;高标准布局骨干性文化设施,各区县(市)图书馆、文化馆实现全覆盖并全部达到国家一级馆标准,平均每1万人就拥有1个图书馆或图书服务点;高质量完善城乡基础文化设施,构建城区“15分钟公共文化生活服务圈”,推动城乡文化设施均等化;“十三五”期间全市共完成168个乡镇(街道)文化站标准化建设,建成示范性村(社区)文化活动中心1000个、农家书屋1364个,成为湖南省唯一的文化小康100%达标城市。另一方面,鼓励引导社会力量办文化,出台支持民办博物馆、艺术馆、非遗馆发展的扶持政策,促进民办文化场馆蓬勃发展,全市拥有民办博物馆10家、艺术馆30家、非遗馆24家,分别占全市总数的31%、94%、92%;各类民办文化场馆累计达500余个。李自健美术馆、谢子龙影像艺术中心、谭国斌当代艺术博物馆、雨花非遗馆等成为省会靓丽艺术名片和绝佳文化窗口。
(二)生活更雅:高雅文化与大众文化比翼齐飞。一方面,确保高雅文化有供给。坚持资源共用、项目共管、活动共办、成果共享,每年投入1000万元,与省演艺集团共建长沙交响乐团,2019年至今已向市民奉献了100余场交响音乐盛宴,2019年现场观众达12万余人次、网络平台观众超过1000万人次。每年投入3000多万元,向长沙音乐厅、梅溪湖大剧院等购买服务,长沙音乐厅2019年演出361场,场次同比增加6.5%,平均上座率达80%,接待观众人数超24万,观众满意度超98.1%。另一方面,确保大众文化有选择。“百姓大舞台·有艺你就来”“欢乐潇湘·品质长沙”“校园文化进社区”等系列群众文化活动常年开展,全市年均举办各类群众文化活动1210余场、20万余名群众演员参与其中、400万人观看演出,形成了文化广场“天天有活动、周周有演出、月月看大戏”的生动局面。鼓励群众自办文化,支持成立各类群众文艺团队,目前全市群众文艺团队登记注册达2100余支(图表8)。

图表8 党的十八大以来长沙市群众文化活动基本情况
(三)消费更火:文旅供给予文旅消费齐头并进。2019年,长沙城镇居民教育文化娱乐人均消费支出达7361.1元,较2013年增长近2倍,占人均消费总支出的比重为18.6%、较2013年增长66.1%(图表9)。文旅项目引导消费。宁乡炭河古城、新华联铜官窑古镇、华谊电影小镇、方特·东方神画主题公园、湘江欢乐世界等一大批文旅项目先后建成开放,成为市民游客竞相打卡的“好去处”,其中新华联铜官窑古镇自2018年8月开园至今,累计入园172万人次,营业总额超3亿元;方特·东方神画主题公园自2019年7月开园以来游客达147.8万人次、旅游收入接近2亿元。在文旅项目带动下,2019年全市共接待游客1.66亿人次,实现旅游收入2000亿元。“三间”经济释放消费。夜间经济持续繁荣,橘子洲每场焰火吸引近30万游客,湘江夜游、东瓜山夜宵等成为城市特色名片,2019年长沙城市夜经济影响力名列全国城市第三位,仅次于重庆和北京。据美团大数据显示,今年长沙暑期夜游复苏率居全国城市第一位。乡间经济持续火热,望城区光明村、长沙县浔龙河艺术小镇、宁乡市关山村等一大批文旅小镇游人如织,2019年全市乡村旅游吸引游客达6000万人次,旅游收入达800亿元。网间经济走红全国,文和友、茶颜悦色等成为“网红打卡地”,长沙跻身2020网红城市百强榜单全国8强。重大活动提振消费。“夏之恋·端午行——越老越有味”活动、“湖南人游省会 长沙人游长沙”等假日文旅消费引导活动成效明显,今年9月全市接待游客总人数和旅游总收入恢复至去年同期水平,长沙位居暑假期间全国旅游度假十大热门目的地第7名。探索与芒果TV合作举办“青春芒果节·打卡长沙城”活动,推动“广电湘军”与城市资源打通,借芒果TV为城市形象赋能,促进长沙文旅消费,收获了线上线下130多万人次打卡长沙210多家网红地标和门店的火爆场景,拉动了177亿元的文旅收入增长。

图表9 2013—2019年长沙城镇居民教育文化娱乐人均消费支出情况
(四)精神更富:红色基因与雷锋精神薪火相传。一方面,传承红色基因,建好管好爱国主义教育基地,培育“红色旅游精品线路”,打造“红色课堂”。全市拥有国家级爱国主义教育示范基地8家、省级基地31家;精心打造了花明楼·刘少奇故里、胡耀邦故里、秋收起义纪念园、田汉文化园等一批红色旅游景区,引导市民在旅游观光中接受红色熏陶;全国100个“红色旅游经典景区”长沙有6个,2个景区入选全国30条“红色旅游精品线路”。开掘长沙丰富的红色文化资源,打造重大革命历史题材电视剧《共产党人刘少奇》《伟大的转折》、纪录片《新民学会》《与共和国同行》、湘剧《国歌时候》等讴歌党、讴歌祖国的文艺精品,成为市民青睐的爱国主义教育“经典教材”。《共产党人刘少奇》获中宣部精神文明建设“五个一工程”奖,《伟大的转折》入选国家广电总局庆祝新中国成立70周年推荐播出剧目名单。另一方面,将雷锋精神发扬光大。雷锋精神是优秀中华文化和红色革命文化的结合,长沙在大力传承红色基因的同时,十分重视发挥雷锋故乡地缘优势,大力弘扬雷锋精神。发挥新时代文明实践中心和县级融媒体中心在组织引导学雷锋志愿服务上的作用,组织4200多名志愿者深入企业,帮助企业应对疫情、纾困解难、复工复产;全市95万名注册雷锋志愿者活跃在星城大地,涌现出全国道德模范廖月娥、周美玲,时代楷模段江华、望城区消防大队,感动中国年度人物谢海华等一大批学雷锋先进典型,新时代“雷锋传人”频出,“雷锋家乡学雷锋”品牌熠熠生辉(图表10)。

图表10 2013—2019年长沙市学雷锋志愿服务组织情况
五、坚持绿水青山就是金山银山,提升“生态文明示范城市”的靓度,擦亮高水平全面小康的生态底色
小康全面不全面,生态环境很关键。良好的生态环境是全面建成小康的底色。近年来,长沙市坚持绿色发展理念,采取有效措施守护绿水、青山、蓝天,让高水平全面小康书写在“山水洲城”的秀美图景里。2019年,全市现有林地60.39万公顷;森林覆盖率提升至55%,居全国省会城市第三位;26个国、省控监测考核断面水质优良率首次全部实现100%,“一江六河”水质创有监测记录以来最好水平;空气质量不断改善,2020年上半年,全市空气质量优良天数累计164天,优良率为90.1%,6月份优良率为100%(图表11)。

图表11 2016年至2020年上半年长沙城区空气质量优良情况
(一)厚植“生态绿”。严格保护森林“绿肺”。强化自然保护地体系建设、森林资源保护管理,精准推进国土绿化行动,高标准规划推进生态廊道和环城绿带建设,2019年完成营造林25.9万亩,退化林修复3.8万亩,森林抚育任务18.2万亩。全市共有国家级森林公园5家、省级森林公园7家、国家湿地公园5家,一个个“城市绿肺”“天然氧吧”,将星城点缀得绿意盎然。持续织密城市“绿网”。深入推进“造绿大行动”,厚植绿底色,共享生态美,重点推进“规而未建”公园建设、林荫道路及彩化美化建设、立体绿化建设、拆违拆墙复绿增绿等重大工程,对200余条主次干道实施了绿化提质改造,环城绿带生态圈、磁浮生态绿带走廊等绿化工程串起环绕城乡的生态绿带,林荫路让市民“炎日不惧晒、小雨不湿身”。2016年以来,长沙市累计投入212亿元,实施了一批大规模、高品质的绿化项目,城市绿量大幅增加、城市环境明显改善,全市共完成绿化提质、改造、新建面积共4.1万公顷,其中建成区新增绿地2979.7公顷,新增公园绿地1349.4公顷,各类城市公园、湿地公园、社区公园、生态游园、休闲乐园大幅增加,景观长沙、彩化长沙、绿色长沙的新风貌扑面而来。据统计,长沙市近三年增加的绿量,相当于城里搬来了三座岳麓山。大力修复生态“绿心”。在抓好造绿增绿的同时,长沙市落实“两型”规划理念、发展要求和标准体系,启动“绿心”“两型”综合示范带创建,实施企业关停、项目退出、植树造林、封山育林、退耕还林、林相改造等工程,推进“绿心”生态环境修复与治理。近年来,“绿心”地区完成违法违规建设项目用地整改132宗,关停退出工业企业470个。长沙牺牲短期的经济利益,换来了市民共享的长久生态红利。

近年来,长沙市坚持绿色发展理念,采取有效措施守护绿水、青山、蓝天,让高水平全面小康书写在“山水洲城”的秀美图景里。 记者 邹麟 摄
(二)留住“长沙蓝”。从2018年1月动员部署“打赢蓝天保卫战”以来,长沙始终坚持目标导向,注重精准突破,以铁腕治霾、科学治霾、协同治霾的实打实行动持续攻坚。统筹谋划抓治理。出台并实施《长沙市“强力推进环境大治理,坚决打赢蓝天保卫战”三年行动计划(2018—2020年)》总体方案和12个专项工作方案,建立坚持实施小时调度、每天通报、一周一会商、每月一总结、每季度一讲评工作机制,形成联防联治的强大合力。精准施策抓源头。从控尘、控排,禁燃、禁烧等源头入手,实行“六控十严禁”的治理模式。出台《长沙重污染天气应急预案》,规范重污染天气预警启动门槛,相关部门多措并举,主动出击,污染减排措施更准、更严,参与的市民和企业更广泛、参与方法更多元。通过落实重污染天气应对措施,最大程度降低污染物浓度。科学治污抓重点。坚持在重点时段、重点行业、重点区域精准治污,成立全市蓝天保卫战专家技术委员会,编制全市《大气污染排放源清单》与《空气质量限期达标规划》,开展PM2.5和臭氧源解析研究;开展颗粒物、臭氧走航巡航服务;启用10台(套)机动车排气污染遥感监测系统;新建4个组分站、162个空气小微站,落实“三级执法、两级巡查”机制,强化日常监管,增强大气污染防治应对能力。经过科学施治,猛药去疴,空气质量优良率不断提升,“长沙蓝”持续刷屏市民微信朋友圈。
(三)守护“湘江水”。长沙以河湖长制等举措守护碧波绿水,从大江大河等“动脉血管”,到沟渠塘坝等“毛细血管”,将水管起来,让水净起来、活起来。推进综合治理(图表12)。强力实施湘江保护和治理行动计划,抓好浏阳河、捞刀河、沩水、龙王港等重点支流治理,全面建立市、县、乡、村四级河湖长制责任体系,全市设立市级河湖长10名,县级河湖长107名,乡级河湖长875名,村级河湖长2461名,片区河长5462名,确保所有水体责任全覆盖、监管无盲区。分域分类施策。2018年来,投入近200亿元用于市管河流综合整治,共提标改造污水处理厂75个、新建扩建37个,新增日污水处理能力105.55万吨;新建或改造污水收集管网654.37公里,雨污分流管网改造458.45公里;完成“一江一湖六河”干流及支流清淤1408.39公里,累计清淤436.73万立方米。雨花区创新探索“6+治河模式”,打出“组合拳”,圭塘河由昔日的“龙须沟”变为水清岸绿景美的城市“风景线”。管护小微水体。全市共设立村管小微水体片区河长5462名,成立976支小微水体管护队伍,完成2.3万公里小微水体管护,初步实现“大河小水”无垃圾、无违建、无淤泥、无损毁、无污染目标,进一步打通小微水体之间的联系,使河相交、湖相通、水相连。小微水体整治经验被全国河长制湖长制工作简报推介。污染少了、河道畅了、水质好了,长沙走出了一条南方丘陵地区水生态文明建设的新路。

图表12 近五年来长沙市主要河流综合整治工程示意图
回望长沙市高水平全面建成小康社会之路,探索行之有效,成绩催人奋进,经验给人启迪:
——彰显用新发展理念引领高水平全面小康的长沙智慧,创新引领,开放崛起,实现内涵式发展。新发展理念是高水平全面建成小康社会的行动指南。长沙始终坚持用新发展理念统领高水平全面小康全局,坚决落实习近平总书记关于湖南“一带一部”的战略定位,自觉融入国家发展战略,着力打造“一带一路”重要节点城市;坚决落实省委、省政府“创新引领、开放崛起”战略部署,时刻不忘省会担当,勇于打头阵、当标杆;牢固树立“创新是引领发展的第一动力”思想,持续推进创新型城市建设,抢占新经济发展风口,全力打造国家自主创新示范区、“两山”(马栏山、岳麓山)新经济发展示范区;以“一尊重五统筹”引领城市建设,摒弃“棚改”思路,不搞大拆大建,推动有机更新,守护历史遗存,延续城市文脉,实现可持续发展;注重常态长效、久久为功,持之以恒打造更高水准全国文明城市;推动乡村振兴,统筹城乡发展,县域经济协调并进;全力打好蓝天、碧水、净土保卫战,长沙的山更绿、天更蓝、水更清,“绿水青山就是金山银山”理念在星城大地落地生根。
——保持咬定制造业不放松的长沙定力,着眼长远,深耕产业,推动高质量发展。习近平总书记多次强调制造业的重要作用与地位,特别在推动中部地区崛起工作座谈会上提出的第一点要求就是“推动制造业高质量发展”。长沙树立长远眼光、保持战略定力,始终坚持产业立市、产业强市方向不动摇,始终坚持“房住不炒”定位,持续推动房地产市场平稳健康发展,坚决摆脱对土地财政的依赖;坚定不移抓实体经济,紧盯“三智一芯”(智能装备、智能汽车、智能终端和功率芯片),布局22条产业链,打造17大制造业标志性项目,“软件业再出发”强势赋能,推动制造业高质量发展,培植壮大税源,提高财政质量,找到了一座城市高质量发展的“秘诀”。
——永葆“群众的事再小也是大事”的长沙情怀,强化宗旨意识,站稳群众立场,坚持以人民为中心。以人民为中心是高水平全面建成小康社会的价值追求。长沙始终坚持以人民为中心的发展思想,树立“群众的事再小也是大事”的理念,把群众需求当考题,从改善人居环境、完善城市功能到提高城市品质,从学有优教、病有良医到老有熙养,从生态保护、文化惠民到平安长沙建设,始终把群众欢不欢迎、满不满意、认不认可作为重要标尺来衡量,点点滴滴见真情,一枝一叶总关情,用实实在在的行动回应人民群众对美好生活的殷切期待,老百姓的获得感、幸福感、安全感与日俱增,这也是长沙连续12年获评中国最具幸福感城市的“核心密码”。
——探索脱贫攻坚“三个战场”一起打的长沙方案,科学谋划,精准施策,统筹推进。打赢脱贫攻坚战是高水平全面建成小康社会的底线要求。长沙因地制宜、找准抓手、分类施策,统筹推进农村、城市、对口扶贫地区“三个战场”,打好“三场战役”。坚决打好农村脱贫攻坚战,积极探索攻破农村“插花贫”的有效路径,大力发展新型村级集体经济,闯出了农村脱贫致富的长效路子。坚决打好城市脱贫攻坚战,在助推农村脱贫致富的同时,在全省乃至全国率先将目光转移到城市特困群体,创新城市特困群体“五帮扶”机制,敲开了城市贫困户的“幸福之门”,做到“全面小康一个都不能少”。坚决打好对口扶贫地区脱贫攻坚战,坚持“一乡一策、一村一策、一户一法”,持续26年帮扶湖南龙山县成功脱贫,谱写了“长龙一家亲、帮扶长久情”的时代篇章。
——弘扬“心忧天下、敢为人先”的长沙精神,放眼世界,对标国际,奋勇争先。“心忧天下、敢为人先”是湖湘文化的精髓,也是长沙高水平全面建成小康社会的动力。无论是创新开放还是城市建设,敢为天下先的长沙人,勇于先行先试、“木秀于林”。长沙率先全国推动国有出版社转企改制和电视节目市场化转型并造就了“出版湘军”“电视湘军”,开通全国第一条具有自主知识产权的中低速磁悬浮轨道交通,成立中南地区第一家临空经济示范区,举办疫情发生后国内第一展“长沙汽车消费节”。特别是秉承国际视野、开放开拓姿态,主动服务“一带一路”大格局,连续三届举办“一带一路”青年创意与遗产论坛,全方位展示长沙灿烂文化、深层次开展国际文化交流,长沙走向世界的桥梁已经搭建、窗口悄然开启。
——砥砺“吃得苦、霸得蛮、扎硬寨、打硬仗”的长沙风格,勤奋干事,团结拼搏,走在前列。“吃得苦、霸得蛮、扎硬寨、打硬仗”是长沙人民的优良传统,也是高水平全面建成小康社会的“关键钥匙”。长沙在坚持以新思想指导实践的基础上,大力赓续这一优良传统和风格,使其在高水平全面建成小康社会征程中发扬光大。上海大众长沙工厂两年建成投产、华为鲲鹏生态软硬件基地项目8个月落地投产的“长沙效率”,万家丽路高架18个月通车、磁浮工程19个月建成的“长沙速度”,以及8个多月拆除近1500万平方米违法建筑的“长沙样本”,靠的是“吃得苦、霸得蛮、扎硬寨、打硬仗”的苦干实干,靠的是同舟共济、勠力同心的团结奋斗。特别在这次疫情防控阻击战中,全市上下 “心往一处想、劲往一处使”,凝心聚力战疫情,投身“大干一百天、实现双过半”大竞赛,率先全国复工复产,上半年全市地区生产总值等主要指标增速走在全国前列,成为名符其实的“复苏先锋”,交出了疫情防控和经济社会发展双胜利的精彩答卷。(中共湖南省委宣传部、中共长沙市委宣传部联合调研组)